ST长生(002680)8月15日晚间公告,截至目前,控股股东、实控人高俊芳、张友奎、张洺豪共持有公司36.65%股权,遭司法冻结股权占其所持有股份比例100%,占公司总股本36.65%。
ST长生今日继续跌停,收盘报5.45元。
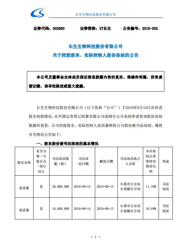
以下为公告全文:




【事件进展】
8月15日:ST长生:控股股东、实控人所持公司36.65%股权悉数冻结
8月13日:ST长生:控股股东、实际控制人张洺豪所持公司部分股份被司法冻结
8月09日:ST长生:公司实际控制人高俊芳、张友奎所持公司股份被司法冻结
8月07日:国家卫健委制定《接种长春长生公司狂犬病疫苗续种补种方案》
8月07日:国务院调查组公布吉林长春长生公司违法违规生产狂犬病疫苗案件进展
8月03日:深交所对ST长生董事、高管高俊芳、张晶等人给予公开谴责的处分
8月02日:ST长生:子公司长春长生9处房产和61台车辆被查封
7月31日:国家药监局介绍武汉生物百白破疫苗情况:该批次疫苗效价不合格属于偶发
7月30日:ST长生:公司及全部子公司名下34个银行账户全被冻结
7月30日:李克强主持召开国务院会议 听取长春长生疫苗案件调查进展汇报
7月29日:公安机关对长春长生董事长高某芳等18名犯罪嫌疑人提请批捕
7月29日:深交所:坚决贯彻退市决定精神 严格落实退市主体责任
7月27日:证监会:对有关重大违法公司 坚决依法实施强制退市
7月27日:长春长生公司违法违规生产狂犬病疫苗案件调查工作取得重大进展
7月26日:ST长生:公司及长春长生主要银行账户和募集资金账户被冻结
7月25日:国家药监局深夜回答问题疫苗流向和控制情况:武汉生物整改后已复产
7月25日:国务院调查组赴吉林开展案件调查处理工作
7月24日:国家药监局:对长春长生所有疫苗进行全流程、全链条彻查
7月24日:长生生物7月26日起股票简称将变更为“ST长生” 董事长等15人被刑拘
7月24日:兴业证券:高俊芳之子张洺豪质押长生生物1.67亿股 将实时跟踪事态发展
7月24日:长生生物:董事长及部分高管无法正常履职 生产经营受到严重影响
7月24日:吉林省纪委监委启动对长春长生生物疫苗案件腐败问题调查追责
7月23日:习近平对吉林长春长生生物疫苗案件作出重要指示
7月23日:深交所对长生生物相关股东所持股份实施限售处理
7月23日:公安机关对长生生物生产冻干人用狂犬病疫苗涉嫌违法犯罪立案调查
7月23日:长生生物收到证监会调查通知书 公司股票下午复牌
7月22日:李克强就疫苗事件作出批示:必须给全国人民一个明明白白的交代
7月22日:国家药监局已立案调查!长生生物:感到十分的自责和愧疚
7月20日:长生生物:预计狂犬疫苗事件将减少2018年度收入7.4亿
7月19日:长生生物:全资子公司长春长生收到行政处罚决定书 被罚没344万元
7月15日:国家药监局收回长生生物药品GMP证书 责令该企业停止狂犬疫苗生产

